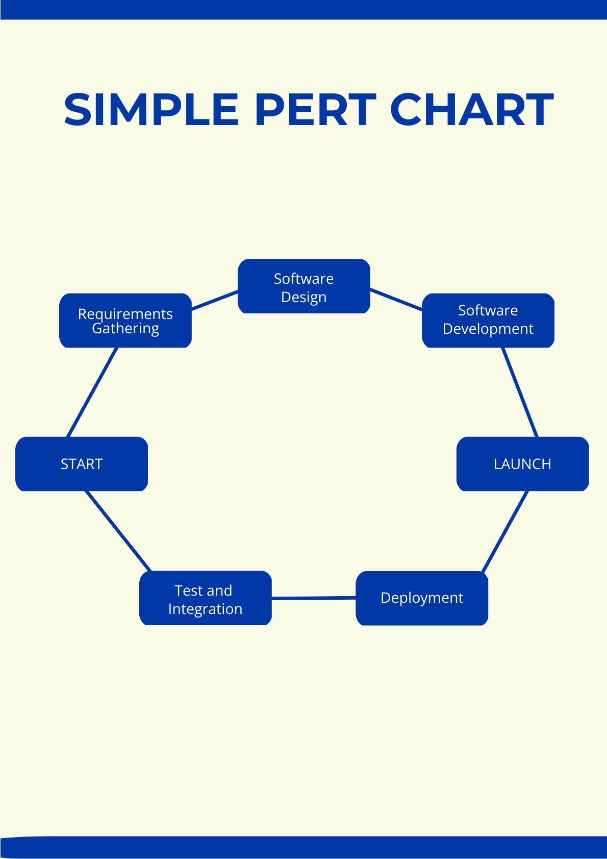
What Is A Pert Chart
What Is A Pert Chart - A pert chart is a project management tool used to analyze the individual tasks involved in completing a project. Learn how to create a pert chart in five simple steps and how it compares to gantt charts so you can manage complex projects and handle uncertain timelines. The name pert is an acronym for project (or program) evaluation and review technique. A pert chart is a visual network diagram used to represent a project timeline. Pert stands for program evaluation and review technique. A pert chart, also known as a pert diagram, is a tool used to schedule, organize, and map out tasks within a project.
It provides a graphical representation of a. A pert chart, sometimes called a pert diagram, is a project management tool used to schedule, organize and coordinate tasks in a project. What is a pert chart? A pert chart is a visual project management tool used to map out and track the tasks and timelines. A pert chart is a network diagram that maps out who does what, when.
What is a pert chart? Learn how to create a pert chart in five simple steps and how it compares to gantt charts so you can manage complex projects and handle uncertain timelines. What is a pert chart? A pert chart or also known as pert diagram, is a project management tool that delineates all the project tasks necessary to.
What is a pert chart? A pert chart or also known as pert diagram, is a project management tool that delineates all the project tasks necessary to complete a project. A pert chart is a visual project management tool used to map out and track the tasks and timelines. What is a pert chart? A pert chart is a project.
Pert (program evaluation and review technique) charts are visual tools in project management that map project schedules and highlight the critical path. This visual tool is integral for project. A pert chart or also known as pert diagram, is a project management tool that delineates all the project tasks necessary to complete a project. It helps to estimate your project.
A pert chart, sometimes called a pert diagram, is a project management tool used to schedule, organize and coordinate tasks in a project. A pert chart is a network diagram that maps out who does what, when. It shows project activities, interdependencies, and estimated durations. This visual tool is integral for project. Pert stands for program evaluation and review technique.
A pert chart visually maps and analyzes milestones and tasks in complex projects, serving as a key project management tool. A pert chart is a visual network diagram used to represent a project timeline. This visual tool is integral for project. Pert stands for program evaluation and review technique. It helps to estimate your project duration based on the analysis.
What Is A Pert Chart - Pert (program evaluation and review technique) charts are visual tools in project management that map project schedules and highlight the critical path. This visual tool is integral for project. A pert chart is a network diagram that maps out who does what, when. It provides a graphical representation of a. What is a pert chart? It helps to estimate your project duration based on the analysis of task sequences.
A pert chart is a visual project management tool used to map out and track the tasks and timelines. A pert chart visually maps and analyzes milestones and tasks in complex projects, serving as a key project management tool. This visual tool is integral for project. A pert chart is a network diagram that maps out who does what, when. A pert chart is a project management tool used to analyze the individual tasks involved in completing a project.
Pert Stands For Program Evaluation And Review Technique.
A pert chart is a visual project management tool used to map out and track the tasks and timelines. Pert (program evaluation and review technique) charts are visual tools in project management that map project schedules and highlight the critical path. It provides a graphical representation of a. A pert chart is a visual network diagram used to represent a project timeline.
A Pert Chart, Also Known As A Pert Diagram, Is A Tool Used To Schedule, Organize, And Map Out Tasks Within A Project.
It helps to estimate your project duration based on the analysis of task sequences. What is a pert chart? A pert chart is a network diagram that maps out who does what, when. What is a pert chart?
A Pert Chart Is A Project Management Tool Used To Analyze The Individual Tasks Involved In Completing A Project.
It shows project activities, interdependencies, and estimated durations. The name pert is an acronym for project (or program) evaluation and review technique. This visual tool is integral for project. A pert chart visually maps and analyzes milestones and tasks in complex projects, serving as a key project management tool.
Learn How To Create A Pert Chart In Five Simple Steps And How It Compares To Gantt Charts So You Can Manage Complex Projects And Handle Uncertain Timelines.
A pert chart, sometimes called a pert diagram, is a project management tool used to schedule, organize and coordinate tasks in a project. A pert chart or also known as pert diagram, is a project management tool that delineates all the project tasks necessary to complete a project.